One of the most critical goals that Biotech companies identify when they look to implement NetSuite is to establish an effective purchasing process that brings both operational efficiencies for the research and development team, while also providing the necessary controls to ensure there is full oversight across current (or forecasted) spend with sound approvals and segregation of duties.
NetSuite’s out-of-the-box purchasing capabilities, while strong, are not necessarily setup to address the specific needs of a Biotech organization. This situation makes it incredibly important for companies in the Biotech & Life Sciences space to leverage targeted expertise in order to translate their needs into a functional configuration that will meet their expectations at the time of Go-Live. Charted implementation services for Biotech delivers best practices in order to go beyond NetSuite-native purchasing tools that are designed specifically for the needs of a Biotech firm. In this article, we will highlight three areas of purchasing that organizations find very valuable when they implement NetSuite with us: (1) Security role setup, (2) transaction approvals and (3) vendor bill intake & 3-way match.
Security Roles
One of the benefits of using NetSuite to manage the purchasing process for a Biotech firm is that companies can define “security roles” for everyone that needs to transact in NetSuite. You can think of a security role as a set of permissions that allow you to view and edit (or not) data in NetSuite. This concept becomes especially relevant when it comes to setting up the system to enforce key controls that the organization will require in order to comply with its internal policies, which sometimes may be driven by very strict compliance requirements when an IPO is on the horizon.
There are several roles related to purchasing automation that Charted has identified as key for the Biotech organization, which are setup as part of a new NetSuite implementation:
- Research Scientist or Engineer
- Purchasing Specialist or Buyer
- Procurement Manager or Director
- Lab Supervisor or Lab Manager
- Finance Roles (FP&A, Controller, Accounting Manager, CFO)
- CEO for Executive Approvals
These roles can be setup in order to accommodate the specific needs of each individual company. The purchasing process in the Biotech space tends to be consistent at its core: R&D requires a high volume of lab equipment or products, a Purchasing person or Department that is responsible for coordinating the process and/or negotiating rates with vendors, and a Finance Department that is responsible for bringing controls into the process in order to avoid fraud and ensure adherence (and ongoing visibility) to the annual spend that was forecasted for the organization.
Transaction Approvals
With Security Roles configured and enabled in NetSuite, Biotech organizations will also need to establish a purchasing approval process that will allow them to comply with their internal controls to satisfy their audit needs. This is where NetSuite and Charted bring a large amount of value through our best practices for Biotech, which in addition to establishing the corresponding Security Roles previously discussed, we can deliver approval flows that can be adjusted to address specific needs.
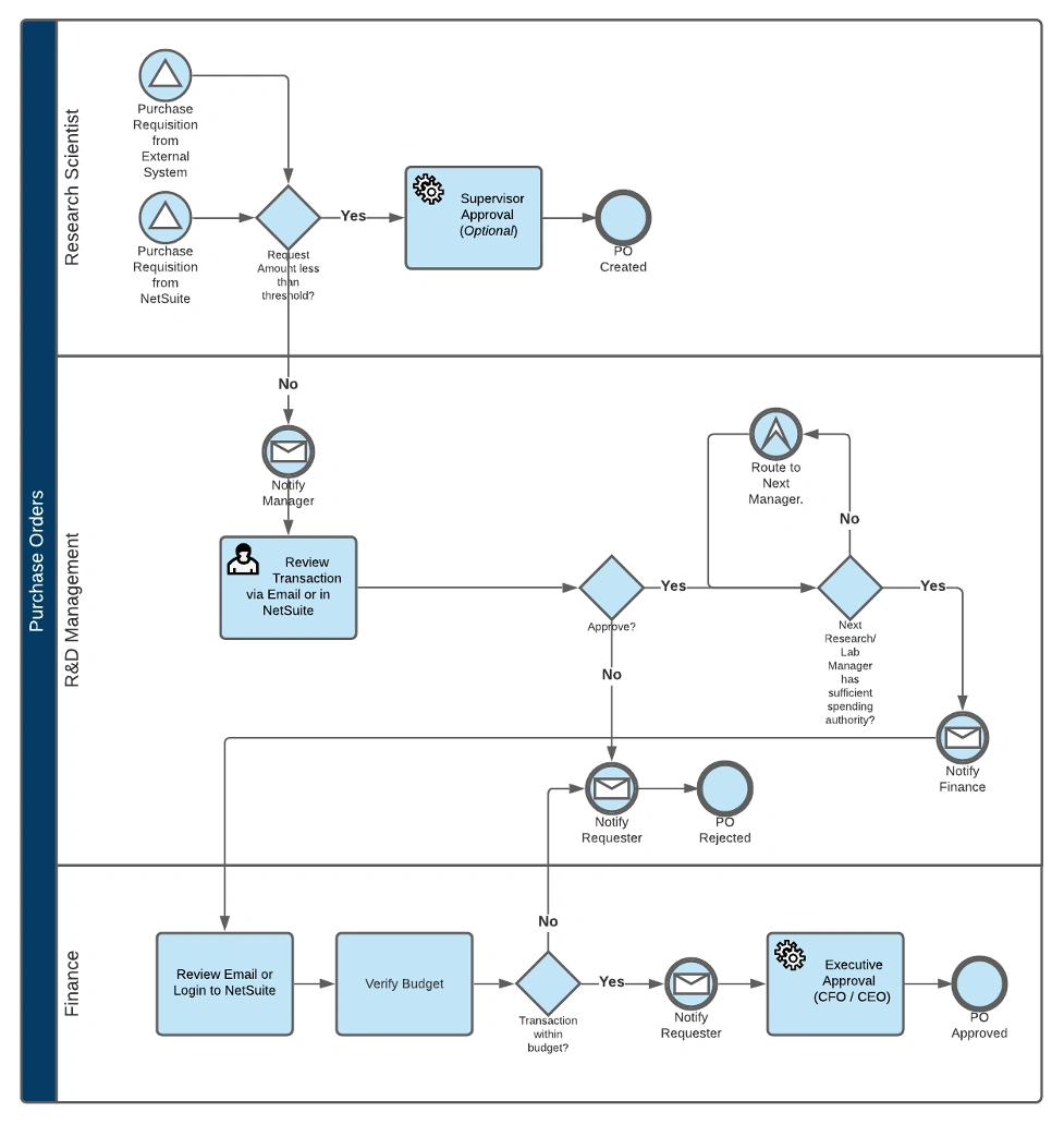
For example, below is a conceptual flowchart of a commonly used Purchase Order approval flow for Biotech that Charted delivers as part of an implementation. This process can incorporate requisitions initiated in NetSuite or coming from external systems or sources.
Please note how there are several controls introduced, starting with a validation of a threshold amount (which is defined on a company-by-company basis) and then extra controls for those transactions that exceed the threshold, going all the way up to the CFO or CEO for approval if such transactions are for large amounts. Finally, the Finance team is inserted as a key player in the approval process, making sure that there is a validation step to ensure that the purchase is in fact considered within the budget of the firm.
Vendor Bill Intake & 3-Way Match
Once PO’s have been approved and issued, the Accounts Payable process comes in. When adding Charted AP Automation Suite, AI-Enabled OCR & Invoice Scanning solution for NetSuite, companies benefit from a number of features to better manage the invoice intake process. For example, below is a screenshot of the side-by-side view of the vendor invoice and the information captured in NetSuite, which is a proprietary feature from Charted. Invoices can be emailed into NetSuite or dragged-and-dropped into the screen for processing. The finance team will be able to streamline the process to easily get invoices paid.

As an additional layer of compliance, Charted delivers a unique 3-way match validation check to ensure vendor bills are paid within what has been approved by Purchase Orders. Charted AI-Enabled OCR & Invoice Scanning will validate every single line in the invoice and compare against the PO’s associated to the vendor bill, as well as provide a comprehensive summary of any discrepancies that will need to be reviewed by the R&D Management team or the Finance department.

These are just a few examples of how NetSuite and Charted can deliver a Biotech-specific NetSuite implementation to your organization to help save countless administrative hours. From defining security roles, to establishing approvals and delivering line-by-line 3-way match validation, our team will ensure that your company brings the best controls along with key efficiency gains to make sure your organization is ready to scale.
Contact us today to learn more about our curated NetSuite implementation plans and proprietary add-ons. To learn more about our experience in this industry, please visit: https://charted.com/netsuite-for-biotech-and-life-sciences-firms/
